You may have gathered from my last-but-one post on bit-banging the AD9833 DDS module that I have been playing with audio oscillator designs. As part of this process, I have tried a few Wien bridge oscillator designs that purport to not require a proper non-linear device (such as a miniature lamp or an RA53 thermistor). I could not get any of these designs to work in a stable, predictable and reliable fashion. Eventually, I turned to the classic Bill Hewlett-inspired miniature lamp with op-amp design. Here’s the basic schematic from a Linear Technology App. Note:

Why the above equation identifies the frequency as 1.000kHz (to three decimal places!), when the math clearly results in a frequency of 995Hz is anybody’s guess.
One of the things about this design is that the current consumption is much lower than you might imagine. The #327 lamp is rated at 28V 1.12W giving a nominal current of 40mA. But the above circuit runs at just a few mA – the lamp is most certainly not being used as a lamp and is by no means glowing.
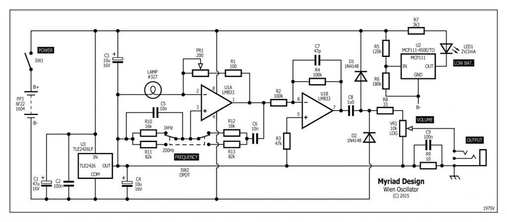
I wanted a battery-powered oscillator, so I came up with the following design (click for a larger version):
The TLE2426 splits the 9V from the battery into +/- 4.5V and theMCP111 provides a low-battery-voltage indication. PR1 should be adjusted to ensure that the output is stable (it also adjusts the headline output voltage). You can try almost any jelly-bean op-amp (e.g. TL072, RC4558) in place of the LM833, but bear in mind that many op-amp outputs don’t go anywhere near the rails so you shouldn’t be shooting for more than about 1V r.m.s. output voltage. D1,D2 and R8 protect the op-amp output and C9/R9 make an attempt to isolate the circuit from noisy grounds. The circuit as shown with PR1 adjusted for a nominal 1V r.m.s. output at pin 1 of the LM833 consumes about 7mA of current. ![]()
